Creating a New Change

Attributes of a Change
Category - Impact - Priority Matrix
ITSM::Change Management::Category
ITSM::Change Management::Impact
ITSM::Change Management::Priority
Change State Machine
Defining Participant Roles / Persons Related to a Change
Linking a Change with a Request for Change
Defining Conditions
Conditions available at the Change level
Conditions available at the Work Order level
Defining Actions
Actions available at the Change level
Actions Available at the Work Order Level
Rescheduling (Postponing) the Start / End Time of a Change

Attributes of a Change

To create a new Change, the following attributes must be entered.

Table 8.2.  Attributes of a Change

Attribute Required Field Details
Title Yes Short description / name of Change
Description No Longer text description of the Change
Justification No Text explanation of the reasons behind the Change. Answer to the question: "What is the likely consequence if the Change is not implemented?"
Category Yes Defines the type of Change, e.g "3 normal", etc.
Impact Yes Defines the effects or impact the Change will have, e.g. "4 high", etc.
Priority Yes Defines the priority of the Change, e.g. "5 very high", "3 normal", etc.
State Yes When creating a new Change, the status is automatically set. When modifying an existing Change, the Change Builder and Change Manager can manually set the status. Available statuses and result statuses are defined by the integrated State Machine, see the section called “ Change State Machine ” .
Requested (by customer) Date No If required, this attribute can be deactivated via SysConfig for the 'ChangeEdit', 'ChangeAdd' and 'ChangeZoom' templates, and display the customer's desired implementation date.
Attachment No Enables related files and documents to be attached

Category - Impact - Priority Matrix

To determine the priority of a Change, OTRS::ITSM supports the Change Builder through an integrated matrix which suggests a priority for selection, based on the chosen category and change impact entered in the system. This suggested priority can always be overridden by the Change Builder.

Figure 8.4. change-matrix

change-matrix


The category, impact and priority values given upon installation can be customized in the General Catalog by the administrator. To do this, the menu item "General Catalog" should be selected in the OTRS::ITSM Administration interface.

ITSM::Change Management::Category

Upon installation, OTRS::ITSM Change Management generates the following values for the Category selection field:

  • 1 very low

  • 2 low

  • 3 normal

  • 4 high

  • 5 very high

ITSM::Change Management::Impact

Upon installation, OTRS::ITSM Change Management generates the following values for the Impact selection field:

  • 1 very low

  • 2 low

  • 3 normal

  • 4 high

  • 5 very high

ITSM::Change Management::Priority

Upon installation, OTRS::ITSM Change Management generates the following values for the Priority selection field:

  • 1 very low

  • 2 low

  • 3 normal

  • 4 high

  • 5 very high

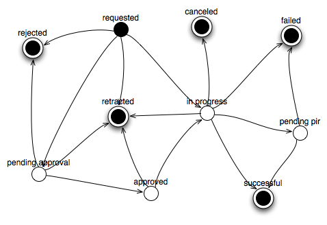
Change State Machine

OTRS::ITSM features a State Machine which defines valid statuses and possible result statuses for a Change. The standard installation generates suggestions based on the following logic model:

Figure 8.5. change-state-machine

change-state-machine


Adjustments to the State Machine can be made by the system administrator in the administration front end, under menu option "State Machine". The statuses and possible result statuses should be defined here. In OTRS::ITSM, this is illustrated as a table:

Figure 8.6. change-state-transition

change-state-transition


Where necessary, additional statuses can be defined under the menu option "General Catalog" -> "ITSM::Change Management::Change::State".

Defining Participant Roles / Persons Related to a Change

After entering the basic data of the Change, the persons participating in implementation can be defined in the Involved Persons feature.

Figure 8.7. change-involved-persons

change-involved-persons


Here, the system offers convenient access to all connected client backends and agent backends, such as SQL databases or LDAP directory services. If specified, the CAB can be defined according to an existing CAB template.

Table 8.3.  Involved Persons

Attribute Required Field Details
Change Manager Yes Assigns Change Manager privileges to an agent, for the current Change.
Change Builder Yes Defines the agent who processes and defines the current Change. When creating a new Change, the current agent is automatically entered as the Change Builder.
Change Advisory Board No Defines a group of people which can include agents and customers.

Linking a Change with a Request for Change

Through the OTRS Framework's renowned linking mechanism, the system allows a change to be linked to a ticket. In this way, the origin of a change i.e. the Request for Change or problem can be easily identified.

Figure 8.8. change-rfc-relation

change-rfc-relation


Furthermore, it is possible to open the corresponding Change directly from a ticket within the Incident or Problem Management process i.e., the ticket system from which it originated. In this case, the system creates a transparent link between the ticket and Change. In the configuration, this feature can be restricted to only those agents who are permitted to create Changes. It is also possible to restrict the usage of the ticket type "RfC" to only those agents who have access to the Change Management area. Please have a look at the following sysconfig options:

  • Core -> Ticket -> ACL -> Ticket::Acl::Module###200-Ticket::Acl::Module

  • Core -> ITSMChange -> ITSMChange::AddChangeLinkTicketTypes

  • Core -> ITSMChange -> ITSMChange::RestrictTicketTypes::Groups

Defining Conditions

OTRS::ITSM allows conditions and actions to be defined based on the attributes of a Change and/or Work Order. Through the administration front-end, these attributes can be activated or deactivated for the Change Builder.

Workflows can be defined here. For example, a workflow to set the entire Change to "canceled" or request review / approval clearance when a Work Order is canceled.

Figure 8.9. change-conditions

change-conditions


It should be noted that the defined conditions are not executed in a certain order; rather, actions are processed in the order they were set.

Conditions available at the Change level

The following attributes can be used to define Conditions at the Change level.

Table 8.4.  Conditions available at the Change level

Change Attribute Logical Operator

AccountedTime

PlannedEffort

is

is not

is empty

is not empty

is greater than

is less than

Category

ChangeBuilder

ChangeState

Impact

Priority

is

is not

ChangeManager

is

is not

is empty

is not empty

ChangeTitle

begins with

ends with

contains

does not contain

is

is not

is empty

is not empty


Conditions available at the Work Order level

The following attributes can be used to define conditions at the Work Order level.

Table 8.5.  Conditions available at the Work Order level

Work Order Attribute Logical Operator

AccountedTime

PlannedEffort

is

is not

is empty

is not empty

is greater than

is less than

WorkOrderNumber

is

is not

is greater than

is less than

WorkOrderState

WorkOrderType

WorkOrderAgent

is

is not

WorkOrderTitle

begins with

ends with

contains

does not contain

is

is not

is empty

is not empty


Defining Actions

After the conditions have been established, OTRS::ITSM allows you to define any number of actions to be executed on the current Change or all / one of the Work Orders of the current change.

Actions available at the Change level

The following actions can be performed for Change objects. The operator "set" enables the selected attribute to be set at a specific value, if the defined condition is true. On the other hand, the operator "lock" freezes the selected attribute, for as long as the defined condition is true i.e. a manual change is not possible.

Table 8.6.  Actions available at the Change level

Change Attribute Action

Category

Impact

Priority

set

ChangeState

set

lock


Actions Available at the Work Order Level

The following actions can be performed for Work Order objects. The operator "set" enables the selected attribute to be set at a specific value, if the defined condition is true. On the other hand, the operator "lock" freezes the selected attribute, for as long as the defined condition is true i.e. a manual change is not possible.

Table 8.7.  Actions available at the Work Order level

Work Order Attribute Action

WorkOrderState

set

lock


Rescheduling (Postponing) the Start / End Time of a Change

In practice, the planned start or end time of a Change may need to be revised. The system allows the Change Builder to do this with the "Move Time Slot" feature.

Through selector fields, the Change Builder has the ability to shift the planned Change implementation timeframe.

Figure 8.10. change-move-timeslot

change-move-timeslot